Зеркала Edmund Optics на стержне: дизайн, минимизирующий напряжение и деформацию при монтаже
Крепление плоских зеркал за их края создает напряжение на поверхности зеркала. Это приводит к искажению и снижению качества отраженного волнового фронта, что особенно заметно при использовании высококачественных зеркал. Зеркала на стержне монтируются за “стержень”, выступающий из задней части зеркала, за счет чего напряжение на поверхности зеркала ниже, устойчивость выше, а стоимость ниже, чем у обычного зеркала и более дорогого и сложного кинематического крепления для него.
| 
 | 
 | 
  Недостаток обычного зеркала
 Недостаток обычного зеркала
	Плоскостность первой поверхности зеркала может отличаться от фактической плоскостности после монтажа. Крепление оказывает давление на зеркало и искажает поверхность, ухудшая качество отраженного волнового фронта. Например, инженеры Edmund Optics установили обычное зеркало с плоскостностью λ/10 и закрепили его с крутящим моментом 12 дюйм./унц. - плоскостность ухудшилась до λ/5.
 Решение проблемы – зеркало на стержне
 Решение проблемы – зеркало на стержне
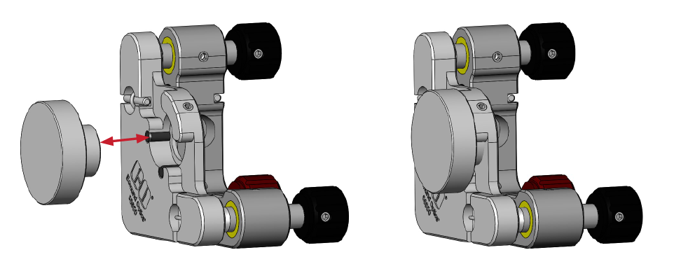
	Такое зеркало крепится в простое кинематическое крепление за монолитный стержень, сохраняя хорошую устойчивость и не ухудшая плоскостность (Рис.1). Чтобы поддерживать подобную плоскостность, обычные зеркала должны были бы быть закреплены с помощью гораздо более сложных и дорогих кинематических креплений. В то же время общая стоимость зеркала на стержне и простого крепления ниже.
		 
	
Рис.1: Зеркало на стержне закреплено в кинематическом креплении. Конструкция зеркала предотвращает влияние уровня устойчивости крепления на плоскостность зеркальной поверхности.
Для количественной оценки уровня аберраций, вносимых в зеркала, зеркало на стержне и обычное зеркало, были помещены в одинаковое кинематическое крепление при приложении контролируемого количества крутящего момента. Как показано на Рис.2, зеркало на стержне сохраняло плоскостности λ/10 до 12 дюйм./унц. крутящего момента, который считается “ручным”, в то время как обычное зеркало при том же крутящем моменте имело плоскостность λ/5. На рисунке 2 отражены оптические аберрации, наиболее сильные аберрации - астигматизм и кривизна поля.
		 
	
Рис. 2: Зеркало на стержне поддерживают плоскостность поверхности лучше, чем обычное, в 2 раза.


 Недостаток обычного зеркала
 Недостаток обычного зеркала Решение проблемы – зеркало на стержне
 Решение проблемы – зеркало на стержне