Особенности:
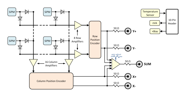
- широкополосный предусилитель;
- 4 кодированных позиционных сигнала: X+, X-, Y+, Y-;
- запатентованная схема считывания с диодной связью превосходит традиционные резистивные схемы;
- улучшенная пространственная однородность;
- быстрое время нарастания фронта импульса;
- пониженный шум изображения;
- низкое энергопотребление;
- прецизионный датчик температуры;
Перечень плат считывания на 4 входных канала для матриц SiPM SensL:
|
Модель платы считывания |
Совместимая модель матрицы SiPM |
Описание |
Схематичное изображение |
Внешний вид |
Док-я |
|
AB4T-ARRAY144P |
ArrayC-30035-144P-PCB |
- 4 кодированных позиционных сигнала: X+, X-, Y+, Y-; - для матриц кремниевых фотоумножителей SensL серии ArrayC формата 12x12 |
|||
|
AB4T-ARRAY64P |
ArrayC/J-60035-64P-PCB |
- 4-канальная схема считывания; - 4 кодированных позиционных сигнала: X+, X-, Y+, Y-. |
|||
|
AB424T-ARRAY144P |
ArrayC-30035-144P-PCB |
- 4 кодированных позиционных сигнала: X+, X-, Y+, Y-; - 12 сигналов по строкам и 12 сигналов по столбцам. |
|||
|
AB4T-ARRAY144PX2VH |
ArrayC-30035-144P-PCB |
- 4-канальная схема - 4 кодированных позиционных сигнала: X+, X-, Y+, Y-. |
|||
|
AB4L-ARRAYJ364P-2X1-S |
ArrayJ-30035-64P-PCB |
- 4-канальная схема - 4 кодированных позиционных сигнала: X+, X-, Y+, Y-. |
|||
|
AB4T-ARRAYJ364P-2X2 |
ArrayJ-30035-64P-PCB |
- 4-канальная схема - 4 кодированных позиционных сигнала: X+, X-, Y+, Y-. - для матриц кремниевых фотоумножителей SensL серии ArrayJ формата 16x16 |
|||
|
AB4HF-ARRAYJ316P-3X3 |
ArrayJ-30035-16P-PCB |
- 4-канальная схема - 4 кодированных позиционных сигнала: X+, X-, Y+, Y-. - для матриц кремниевых фотоумножителей SensL серии ArrayJ формата 12x12
|
|||
|
AB4HFN-ARRAY16P |
ArrayC-30035-16P-PCB |
- 4-канальная схема - 4 кодированных позиционных сигнала: X+, X-, Y+, Y-. - для матриц кремниевых фотоумножителей SensL серии ArrayJ формата 4x4 |
|||
|
AB4HFN-ARRAYJ16P |
ArrayJ-30035-16P-PCB |
- 4-канальная схема - 4 кодированных позиционных сигнала: X+, X-, Y+, Y-. - для матриц кремниевых фотоумножителей SensL серии ArrayJ формата 4x4 |
|||
|
AB4HF-ARRAYJ364P |
ArrayJ-30035-64P-PCB |
- 4-канальная схема - 4 кодированных позиционных сигнала: X+, X-, Y+, Y-. - для матриц кремниевых фотоумножителей SensL серии ArrayJ формата 8x8 |
|||
|
AB4HFN-ARRAYJ364P |
ArrayJ-30035-64P-PCB |
- 4-канальная схема - 4 кодированных позиционных сигнала: X+, X-, Y+, Y-. - для матриц кремниевых фотоумножителей SensL серии ArrayJ формата 8x8 |
Перечень плат считывания на 4 входных канала для MPPC матриц Hamamatsu:
|
Модель платы считывания |
Совместимая модель матрицы SiPM |
Описание |
Схематичное изображение |
Внешний вид |
Док-я |
|
AB432T-PA33WB0808-2X2 |
PA3325-WB-0808 |
- 4 кодированных позиционных сигнала: X+, X-, Y+, Y- - для матриц формата 8x8 |
|||
|
AB4HFN-PA33WB0808 |
PA3325-WB-0808 |
- 4 кодированных позиционных сигнала: X+, X-, Y+, Y- - для матриц формата 8x8 |
Оплата продукции производится по безналичному расчету на основании счета либо договора поставки. Компания АЗИМУТ ФОТОНИКС принимает участие в конкурсных торгах (электронных аукционах) на выполнение заказов от бюджетных организаций. Для бюджетных организаций предусмотрена работа с частичной предоплатой в рамках договоров по ФЗ.
Доставка оборудования и компонентов во все регионы России осуществляется транспортными компаниями (Major Express, Гарантпост, СДЭК) с обязательным соблюдением требований к транспортировке и хранению, также возможен самовывоз из нашего офиса в Москве. Условия отправки груза в страны СНГ и ЕАЭС необходимо уточнять отдельно у специалистов нашей компании.









































